2022上海中考各批次誌願錄取順序總結- 丁博士擇校網

2022上海中考各批次誌願錄取順序總結

2022-11-0144563

shanghaidezhongkaoduiyushanghaidexueshenglaishuo,shifeichangguanjiande,suoyizaixuanzeshenbaoxuexiaodejiudeduiyuluqupiciyousuolejie,cainenggenghaodetianbaozhiyuan,xiamianweidajia簡單介紹一下2022年上海中考的三條招生批次和錄取順序。


2022年上海中考招生錄取,分為三大批次,自主招生批次、名額分配綜合評價批次和統一招生批次,也就是1-15平行誌願,也就是我們統稱的“裸考”。

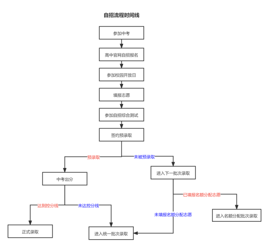
現在以往年的誌願填報順序為參考,將自主招生的步驟展開,用流程圖將錄取批次可視化,方便各位家長的理解。

由上圖可見,由於2022年中考的誌願填報時間已經統一放到了中考之後,因此在考生參加了中考以後,考生們才能在高中官網進行自主招生的報名。

如ru果guo考kao生sheng通tong過guo了le心xin儀yi學xue校xiao自zi主zhu招zhao生sheng的de綜zong合he測ce試shi,那na麼me就jiu可ke以yi簽qian約yue預yu錄lu取qu,如ru果guo考kao生sheng的de中zhong考kao成cheng績ji達da到dao了le控kong分fen線xian,則ze通tong過guo自zi主zhu招zhao生sheng這zhe條tiao升sheng學xue路lu徑jing被bei正zheng式shi錄lu取qu。

如果簽約了預錄取的考生中考分數未達控分線,那麼考生就進入了統一批次錄取。

而在自主招生階段未被預錄取的考生,則自動進入下一批次,也就是名額分配綜合錄取批次。

倘若名額分配綜合錄取批次錄取不成功,那麼考生則自動進入統一批次的錄取。


介紹完了2022年上海中考的三條升學路徑,接下來,老師將對每一批次內的錄取順序做個簡單的介紹。


一、自主招生批次

本批次共有四個類別,具體錄取順序如下:

(1)市實驗性示範性高中、市特色普通高中自主招生錄取;

(2)優秀體育學生、藝術骨幹學生自主招生錄取;

(3)國際課程班、中外合作辦學高中自主招生錄取;

(4)中職校自主招生錄取,包括:中本貫通、五年一貫製、中高職貫通、中職校提前招生。

上述四個類別可兼報,前三個類別采用學校和學生雙向自主選擇1:1簽約預錄取方式,學生隻可選擇三個類別之中的一所學校簽約預錄取,學業考試總成績須達到相應最低投檔控製分數線方可正式錄取;第四個類別采用平行誌願方式,按學生學業考試總成績和誌願,從高分到低分依次錄取。


二、名額分配綜合評價

而名額分配綜合評價錄取包含以下兩種分配方式:

(1)名額分配到區

(2)名額分配到校

填(tian)報(bao)名(ming)額(e)分(fen)配(pei)綜(zong)合(he)評(ping)價(jia)誌(zhi)願(yuan)的(de)考(kao)生(sheng),可(ke)兼(jian)報(bao)上(shang)述(shu)兩(liang)個(ge)類(lei)別(bie),采(cai)用(yong)學(xue)生(sheng)學(xue)業(ye)考(kao)試(shi)總(zong)成(cheng)績(ji)和(he)招(zhao)生(sheng)學(xue)校(xiao)綜(zong)合(he)考(kao)查(zha)成(cheng)績(ji)合(he)成(cheng)後(hou)從(cong)高(gao)分(fen)到(dao)低(di)分(fen)依(yi)次(ci)錄(lu)取(qu)方(fang)式(shi)。

如果一位考生在填報誌願的時候既填了名額分配到區,又填了名額分配到校,那麼在錄取過程中,將先錄取名額分配到區。


三、統一招生錄取

統一招生錄取除了我們常說的“裸考”之外,小昂老師還將最後一條升學路徑,也就是兜底的征求誌願也包含在內。

這一批次采用平行誌願方式,按學生學業考試總成績和誌願,從高分到低分依次錄取。

未被1-15誌願錄取且願意征求誌願的學生,則進入征求誌願錄取。從順序上來說,征求誌願是初三考生在中考能夠填報的最後一個誌願批次。

換言之,即使自主招生、名額分配綜合錄取、還有1-15平行誌願都落空了,但是隻要考生填報了征求誌願,就還可以在征求誌願進行選擇!


以上就是2022nianzhongkaoxinzhengxiazhongkaozhiyuandeluqushunxu。xiangbiyujiuzhongkao,xinzhongkaojiangzhiyuantianbaodeshijiandoufangzailezhongkaoyihou,fangbiantongxuemenkeyizaikaoqiananxinfuxi,quanlibeizhanxueyekaoshi。

一秒獲取擇校方案

不知道怎麼選學校,讓顧問幫您選